英语
约 2272 字大约 8 分钟
2025-02-24
编写者:重庆医科大学外国语学院陈琨老师@Kunkun
大学本科阶段的英语学习是一个过渡阶段,它是我们从高中的通用英语逐渐过渡到大学高年级专业英语、硕士、博士科研所需的学术英语和职业英语学习的过程。因此,这段时间的英语学习内容应该和高中有所不同,英语学习目标除了要通过大学英语四级、六级考试以外,还要逐渐地开始各自专业领域英语的学习。因此,在大一、大二结束以后,每个学院也会根据专业培养计划,给同学们开设专业英语课程。
先来给大家简介一下我们学校的大学英语课程体系,以帮助同学们制定本科期间个性化的英语学习短期和长期计划。
一、CQMU大学英语课程体系
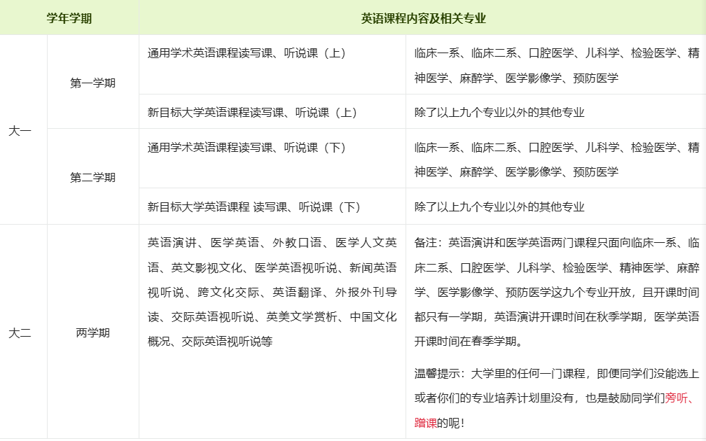
我们学校的大学英语课程(非英语专业)由重庆医科大学外国语学院开课,一共两学年、四学期,都是必修课。大一的两学期,根据不同的专业,大学英语课程分为两个板块,即通用学术英语课程和新目标大学英语课程。每个板块内每个班上课的内容都一样。大二开始,为同学们提供了多样化的英语课程,同学们可以根据自己的兴趣特长,选择相应的英语课,具体课程安排如下表所示:

二、大学英语学习对学生的要求
学校提供的英语课程基本都实现了线上线下混合式教学,不再是刷题式、只做选择题的英语学习。同学们在大学阶段,应注重对英语产出能力(写和说)、逻辑思维能力的训练,强调英语在专业学习中的“学以致用”。同时,线上线下混合式教学对同学们的学习自主性、自律性以及学习习惯都有较高的要求。温馨提醒,自主学习并非“自己学习、老师不管”。同学们在大学期间遇到学习上的困惑,一定要主动寻求老师们的帮助,可以在老师的指导下更有效地安排自己的学习计划。
从目前国内的就业、考研、保研来看,大学英语四、六级考试成绩是一个基本要求。因此每位同学都应该拿到四、六级的证书。同学们进入CQMU以后,第一学期就可以报名参加大学英语四、六级考试了。大家可以登录四、六级官方网站查询考试具体信息。
四六级是赋分制度,采用常模参照方式,不设及格线。四级考试的常模群体选自全国16所高校的约三万名非英语专业的考生;六级常模群体选自全国五所重点大学的约五千名非英语专业的考生。每次考试等值后的卷面分数都参照常模转换为报道分。四、六级考试报道总分为710分。
大学英语四六级考试报道分数的常模百分位对照表
大学英语四、六级包括笔试和口试,建议同学们也可以报考口试,给自己增加一个口语能力的证书呢。
学长、学姐们说:如果大学期间你不能坚持学习英语,那么大一很有可能就是你英语的巅峰水平。因此,同学们不如趁着这个巅峰,入学以后再加上有规律的英语学习,争取考个好成绩。后面就可以专注于自己的专业学习或者考雅思、托福什么的了。否则大学四年、五年都耗在四、六级上面,还挺不划算的。
也有很多同学在问:“老师,我是否有必要去考雅思或者托福?”这个就完全是看同学们自己的个性化学业规划了,老师不能给你一个统一的回复。首先,雅思、托福的考试费用并不便宜;其次,雅思、托福的成绩都有有效期;再次,考研、保研或者就业的时候,要看你要去的那个学校或者公司的要求。因此,同学们提前做好学业和就业规划,这样也可以有效地去准备需要的证书。
提示:如果你是即将念研究生的同学,但是导师或学校要求必须过六级,这是可以咨询是否可以使用托福和雅思成绩来进行认定,绝大部分高校在申请博士生、会考复试、夏令营、保研录取时均认可这两种语言考核方式。
三、以赛促学、参加有质量的英语竞赛
大学和高中的英语教学不同,不是刷题式的学习,因此,我们没有周考、月考等考试。正因为如此,同学们会担心自己的学习效果得不到检验,或者因为没有考试而缺乏英语学习的动力,那么不妨通过参加有质量的英语竞赛来监督自己好好学习英语。给大家推荐几个有质量的、获得教育部认可的英语竞赛,同学们通过参加这些竞赛既可以督促自己学习英语,也可以对综测有所帮助,做到双赢。以下表格提供了“全国普通高校学科竞赛排行榜”最新的相关信息,同学们可以查看。
除此之外,我们学校教务处每年都会举行的“大学生英语竞赛”(NECCS)和外国语学院发布的一些英语竞赛,同学们也可以根据自己的情况,选择参赛。
四、课外学习资源推荐
同学们自己手里面肯定也有不少的课外学习资源了,个人的观点是现在网上有很多的英语学习资源,同学们不用求多、求广。根据自己的需求,用好其中一个,坚持有规律的学习,同时注意听、说、读、写的综合训练,不要单独练习某一项技能。 在此,也给同学们推荐一些我自己一直都在用的一些资源,每一个资源里面都有丰富的英语学习材料,都可以作为听、说、读、写的练习:
- 两个APP
网易公开课APP 每日英语听力APP
- 官方网站
- 英国文化教育协会官网 https://www.britishcouncil.cn/en
- 雅思考试中文官方网站 雅思考试(IELTS)中文官方网站
- TED演讲官网 https://www.ted.com/
- 微信公众号
- China Daily微信公众号
- China Daily的双语新闻可供同学们进行中英文对比学习。注意中英文表述的差异、句型的差异,不是字对字翻译
- 外研社国才杯外语能力大赛微信公众号
结语
听、说、读、写、译这5项四、六级必考的英语能力,如果要按照同学们高考入学情况,从最强到最弱的能力来排个序,普遍的情况可能依次是译、听、写、说、读。所以,进入大学以后,同学们需要分析自己的情况,有针对性地采取措施来提升语言能力,同时又要注意语言综合能力的培养。 有几个英语学习的误区,也希望同学们避雷:
- 翻译:无论是中译英还是英译中,都不是字对字翻译;
- 听力:听力考试的时候,你不会有时间去先翻译成中文再来理解文本,因此平时要训练自己能够听得懂英语,而不是依靠中文来理解文本的能力。
- 写作:不是长难句和高级词汇的堆积,缺乏篇章的逻辑性、内容的连贯性,是让人读不懂的原因之一;
- 口语:口语质量是否好,语音正确只是基础,口语产出的逻辑性和内容的深度更重要;
- 阅读:不建议翻译成中文再去理解文本,养成用英语阅读,用英语思考的习惯;
- 背单词:不要孤立地背单词,把词汇放到篇章、语境里面去理解,通过阅读、听力、写作和口语练习都可以提升自己对单词的使用的掌握